一、引言
随着科技的飞速发展,金融市场信息更新日益迅速,投资者对于实时金融行情的需求愈发迫切,在这样一个背景下,美格智能实时行情系统凭借其高效、准确的特点,逐渐受到广大投资者的青睐,本文将为您详细介绍美格智能实时行情的各项特性,使用体验以及与竞品的对比,同时剖析其优缺点及目标用户群体。
二、产品特性
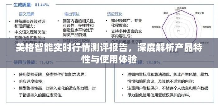
1、实时数据更新:美格智能实时行情系统能够迅速捕捉市场变化,确保用户能够及时获取最新的金融数据。
2、多功能性:系统不仅提供股票、期货、期权等金融产品的行情,还集成了技术分析、数据图表、新闻资讯等功能,满足用户多元化需求。
3、界面友好:操作界面简洁明了,用户可轻松上手。
4、安全性高:系统采用了先进的安全技术,保障用户数据的安全与隐私。
5、定制化服务:提供个性化的设置选项,用户可根据自己的需求定制服务。
三、使用体验
1、数据响应迅速:在使用美格智能实时行情系统过程中,用户能够明显感受到数据的响应速度非常快,市场变化即刻呈现。
2、操作便捷:系统的操作界面设计合理,功能分类清晰,即使是新手用户也能快速掌握使用方法。
3、深度分析功能实用:系统的技术分析工具和数据图表功能强大,帮助用户深度分析市场趋势。
4、客户服务支持良好:遇到任何问题,用户都可以通过客服热线、在线聊天等方式获得及时帮助。
四、与竞品对比
1、竞争优势:美格智能实时行情在数据更新速度、界面友好性、定制化服务等方面表现出较强的竞争优势。
2、竞争劣势:在某些特定领域或细分市场上,美格可能面临数据不全或不够精细的问题。
3、与其他主流产品的对比:在同类产品中,美格智能实时行情的实时性、用户体验和多功能性得到了广大用户的高度评价,相较于某些竞品,美格在界面设计、数据分析工具等方面更具优势。
五、优点与缺点
1、优点:
* 实时数据更新迅速,确保用户掌握最新市场信息;
* 界面设计友好,操作便捷;
* 提供多功能性,满足用户多元化需求;
* 客户服务支持良好。
2、缺点:
* 在某些特定领域或细分市场的数据可能不够全面或精细;
* 对于某些高级功能可能需要额外付费。
六、目标用户群体分析
美格智能实时行情主要面向以下几类用户群体:
1、金融投资者:对于股票、期货、期权等金融产品的投资者,美格提供实时行情和深度分析功能,帮助做出投资决策。
2、交易员和分析师:系统的多功能性和定制化服务满足交易员和分析师对于市场分析和数据研究的需求。
3、金融从业者:银行、证券公司、投资机构等金融从业者可利用该系统为客户提供市场分析服务。
4、对金融市场感兴趣的普通用户:友好的界面设计使得普通用户也能轻松上手,了解市场动态。
七、总结
美格智能实时行情凭借其快速的数据更新、友好的用户界面、多功能性以及良好的客户服务支持,赢得了广大用户的青睐,对于金融投资者、交易员、分析师以及金融从业者来说,美格智能实时行情是一个不可或缺的好帮手,尽管在某些特定领域存在数据不够全面的问题,但总体而言,它仍然是一个值得推荐的产品。
为美格智能实时行情的详尽测评报告,希望能对您有所帮助。
转载请注明来自广州市花都区新华兴艺图文快印店,本文标题:《美格智能实时行情测评报告,产品特性与用户体验深度解析》












粤ICP备2021146092号-1
还没有评论,来说两句吧...