贵州水电行情实时更新,最新消息一览无余
随着全球能源结构的转变和可持续发展的呼声日益高涨,水电作为清洁能源的代表,在我国能源战略中的地位愈发重要,贵州省作为我国西南地区的重要省份,以其独特的水电资源,成为了国内外关注的热点,本文将为您详细解读贵州水电的最新...
人文合作持续深化,携手共创和谐未来
随着全球化的不断深入发展,人文合作已经成为推动世界进步的重要力量,人文合作不仅有助于各国间的文化交流与融合,还能促进经济繁荣、社会和谐与全球治理,当前,人文合作不断得到加强,成为国际社会共同关注的焦点。人文合作的内涵...
道士岩探秘,必看的旅游攻略
道士岩,一个充满神秘色彩与自然风光的旅游胜地,以其独特的山水景色和文化底蕴吸引着无数游客,本篇文章将为您提供一份详尽的道士岩旅游攻略,帮助您更好地了解这个美丽的地方,为您的旅行提供有益的参考。景点概述道士岩位于风景秀...
「行业揭秘,权威事件策划公司排名,领略领军者的力量」
随着市场活动的日益丰富和竞争的加剧,事件策划公司在各行各业的影响力逐渐增强,这些公司以其独特的创意、专业的执行和卓越的效果,赢得了广大客户的青睐,本文将为您揭示当前事件策划公司的排名,带您了解这些行业领军者的风采。顶...
钢材市场最新动态,今日头条新闻速递
随着全球经济的复苏和发展,钢材市场呈现出蓬勃的活力,就让我们一同关注钢材领域的最新动态,探索今日头条上的钢材新闻。全球钢材市场动态全球钢材市场呈现出稳健的发展态势,随着全球经济的逐步复苏,建筑业、制造业等关键领域对钢...
昌邑今日热点新闻速递
昌邑,这座位于山东省潍坊市辖区的城市,近年来以其独特的魅力和活力吸引了众多关注的目光,我们将带您一起了解昌邑的最新消息,感受这座城市的蓬勃发展。经济发展持续稳健据最新消息,昌邑市经济发展保持稳健态势,近年来,昌邑市不...
奶粉挑选指南,选对奶粉,告别上火烦恼!
在现代社会,随着人们生活水平的提高,越来越多的家长关注孩子的健康成长,奶粉作为婴儿成长过程中不可或缺的营养来源,其选择显得尤为重要,许多家长都会关心一个问题:“哪些奶粉喝了不容易上火?”我们就来“百度一下”,为您揭晓...
成都油价今日行情,最新报价及市场走势深度解析
随着全球经济的日益发展,油价问题已成为人们关注的焦点之一,作为西部地区的重要城市,成都的油价动态更是备受关注,本文将围绕“成都今日油价最新报价”这一主题,分析市场走势及其影响因素。成都今日油价概况根据最新数据,成都市...
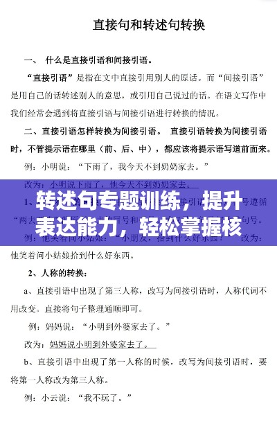
转述句专题训练,提升表达能力,轻松掌握核心技巧!
在日常的语文学习当中,我们经常会遇到各种各样的句子类型,其中转述句是非常重要的一种,转述句,即将别人的话或自己说的话进行再次陈述,这在我们的日常交际和写作中是非常常见的,为了更好地掌握转述句的应用,我们来进行一些专题...















粤ICP备2021146092号-1