曲靖农行女副行长名单最新揭秘,权威解读,不容错过
关于“曲靖农行女副行长名单最新”的信息引起了广泛关注,本文将对这一问题进行详尽的解答,同时介绍相关背景信息,以便读者更好地了解当前情况。曲靖农行女副行长名单更新概况随着金融行业的快速发展,曲靖农行在领导层的配置上也在...
全球油价最新动态,局势图片、影响因素深度解析
随着全球经济的不断发展和人们对能源需求的增长,油价问题一直备受关注,本文将对今日油价局势进行简要概述,并结合最新图片分析全球油价动态及其影响因素。今日油价概况随着国际市场的变化,今日油价呈现出一定的波动,不同地区的油...
励志人生指引语录,迈向成功的启示之路
一、人生如同一场旅程,指引我们前行的励志语录,如同明灯照亮我们的道路,以下是一些鼓舞人心的语句,让我们共同感受人生的力量。二、坚持与毅力是人生的基石,无论遇到多大的困难,都要勇往直前,永不放弃,正如一句名言所说:“世...
自驾户外旅游攻略,探索自然奥秘之旅
自驾旅行是一种独特的探索世界的方式,尤其对于热爱户外活动的朋友们来说,更是一次亲近自然、释放身心的绝佳机会,在这篇文章中,我们将分享一些关于自驾户外旅游的攻略,帮助您规划一次难忘的自驾之旅。目的地选择与规划您需要确定...
王小勤最新视频揭秘,探索他的精彩世界
随着科技的快速发展,视频内容已成为人们获取信息、娱乐休闲的重要途径,王小勤,作为国内知名的视频创作者,以其独特的创作风格和丰富的内容赢得了广大观众的喜爱,本文将为大家带来王小勤的最新视频,让我们一起探索他的精彩世界。...
周年庆突发状况应急预案,全面应对危机,保障活动顺利进行!
随着企业的发展和活动的举办,周年庆活动日益受到重视,为了确保周年庆活动的顺利进行,预防并应对各种突发事件,制定一份周年庆突发预案显得尤为重要,本文旨在探讨周年庆突发预案的制定方法、步骤及其重要性。周年庆突发预案的重要...
揭秘必胜独家秘笈,探寻成功的秘密武器,让你一探究竟!
在这个竞争激烈的时代,每个人都渴望拥有必胜的秘诀,本文将为你揭示“必胜独家秘笈”,带你探索成功的奥秘,助你在人生舞台上取得辉煌成就。心态决定命运1、积极心态:保持积极、乐观的心态,面对困难与挑战时,能够坚定信念,勇往...
旅游专题文章心得,探索未知世界的奇妙之旅
自从我踏上旅途的那一刻起,我就被这个世界的美妙深深吸引,每一次旅行都像是一次全新的探索,让我领略到世界的千姿百态,我想分享我在阅读旅游专题文章后的感想。旅行的魅力旅行是一种体验,是一种感受,它让我们暂时抛开日常生活的...
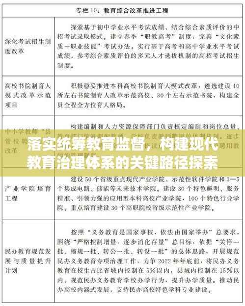
落实统筹教育监督,构建现代教育治理体系的关键路径探索
随着社会的进步和教育的快速发展,教育的全面性和公平性越来越受到人们的关注,在这样的背景下,“落实统筹教育监督”成为了构建现代教育治理体系的重中之重,本文将从以下几个方面探讨如何落实统筹教育监督,以促进教育的全面发展和...
安徽塑料零部件公司行业排名及影响力解析
随着制造业的飞速发展,塑料零部件行业在中国取得了显著的增长,安徽省作为中国的制造业大省,其塑料零部件行业也取得了骄人的业绩,本文将探讨安徽塑料零部件公司的排名及其行业影响力。安徽省塑料零部件行业的概况安徽省的塑料零部...















粤ICP备2021146092号-1